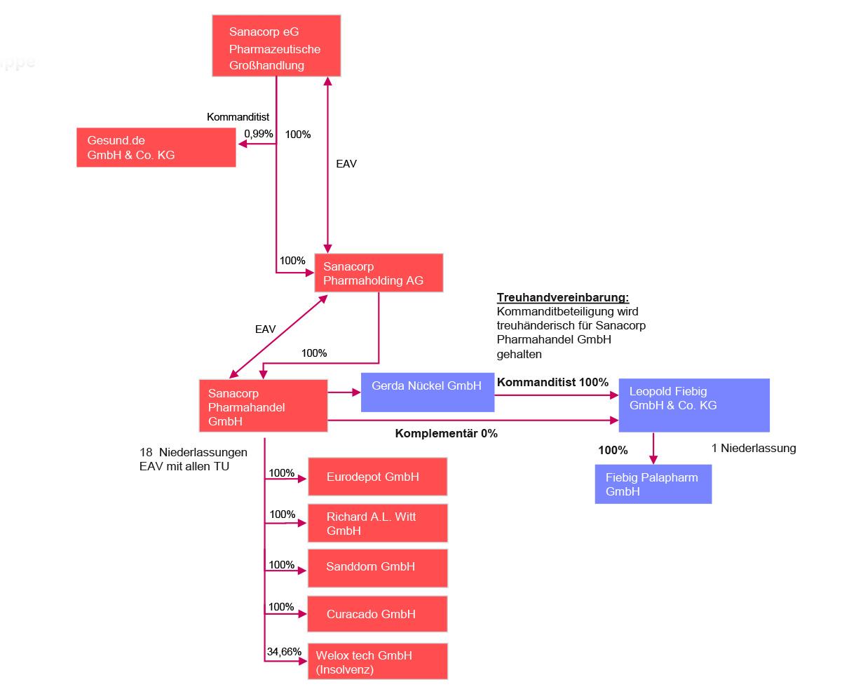
Struktur der Sanacorp

Zur Sanacorp Pharmahandel GmbH zählen u.a. die folgenden Firmen, die unser Serviceangebot für Apotheken erweitern:

Mit der apothekenexlusiven Eigenmarke Genopharm der Richard A.L. Witt GmbH sind Sie perfekt beraten. Als Tochterunternehmen der Sanacorp Pharmahandel GmbH bietet die Richard A.L. Witt GmbH mit Genopharm ein leistungsstarkes Sortiment in Markenqualität, zu dauerhaft günstigen Preisen.

Außerdem bieten wir mittelständischen Unternehmen der Pharma- und Gesundheitsbranche pragmatische und zuverlässige Logistiklösungen. Weitere Informationen hierzu finden Sie unter:

www.eurodepot.de

Die Sanddorn GmbH ist eine Tochtergesellschaft der Sanacorp, die auf Unternehmensberatung für Apotheken spezialisiert ist. Mehr dazu erfahren Sie bei:

www.sanddorn-beratung.de

Curacado ist das Shopsystem von Apothekern für Apotheker und entwickelt branchenspezifische Shoplösungen für Ihre Apotheke vor Ort. Weitere Informationen finden Sie unter:

www.curacado.de